由刘铁芳、陈赟主编的《古典教育研究》(第一辑)正式发行
304am永利集团青年教师盛小敏在《教育研究》期刊发表重要成果
学院领导带队走访慰问退休老教师
我校副校长唐贤清率团赴美国圣约瑟夫大学访问
学院举行2024年高质量发展总结表彰会暨2025年新春茶话会
学院召开2025年“党建+学科建设与学院发展”工作务虚会
发布者:湖南师大教科院 发布日期:2019-07-02 访问量:
2019年10月高等教育自学考试社会助学专业毕业论文答辩、实践考核的通知
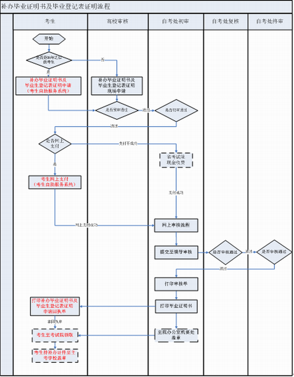
自考毕业证书、毕业生登记表(档案)遗失补办流程
【关闭】